今天是:
无障碍阅读
首页 > 正文

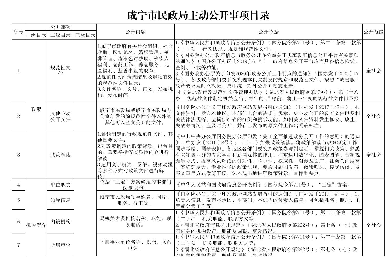
咸宁市民政局主动公开事项目录(2024年版)

索引号 : 文       号 :

主题分类: 发文单位:

名       称: 咸宁市民政局主动公开事项目录(2024年版) 发布日期: 2025年01月17日

有效性: 发文日期:





附件:
收起
局长信箱
政务微信
返回顶部
咸宁民政微信公众号